문제
다음 글의 요지로 가장 적절한 것은?
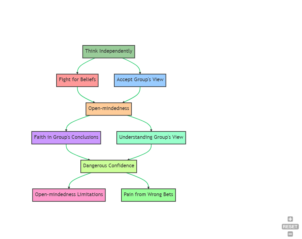
It’s important that you think independently and fight for what you believe in, but there comes a time when it’s wiser to stop fighting for your view and move on to accepting what a trustworthy group of people think is best. This can be extremely difficult. But it’s smarter, and ultimately better for you to be open-minded and have faith that the conclusions of a trustworthy group of people are better than whatever you think. If you can’t understand their view, you’re probably just blind to their way of thinking. If you continue doing what you think is best when all the evidence and trustworthy people are against you, you’re being dangerously confident. The truth is that while most people can become incredibly open-minded, some can’t, even after they have repeatedly encountered lots of pain from betting that they were right when they were not.
① 대부분의 사람들은 진리에 도달하지 못하고 고통을 받는다.
② 맹목적으로 다른 사람의 의견을 받아들이는 것은 위험하다.
③ 남을 설득하기 위해서는 타당한 증거로 주장을 뒷받침해야 한다.
④ 믿을만한 사람이 누구인지 판단하려면 열린 마음을 가져야 한다.
⑤ 자신의 의견이 최선이 아닐 수 있다는 것을 인정하는 것이 필요하다.
분석
"It’s important that you think independently and fight for what you believe in..."
이 라인은 성공적인 시람의 특성인 자율성과 개인의 신념을 장려합니다. 학계에서 독립적인 사고는 매우 중요하며 창의성과 혁신을 촉진하기 위해 종종 권장됩니다. 또한 논문, 연구 제안서 또는 개인적 가치관을 옹호하는 것으로 해석될 수 있는 자신의 신념을 옹호하는 것의 중요성을 강조합니다.
"...but there comes a time when it’s wiser to stop fighting for your view and move on to accepting what a trustworthy group of people think is best."
겸손과 열린 마음의 가치를 주장합니다. 신뢰할 수 있는 동료, 멘토 또는 전문가의 집단적 지혜에 귀를 기울이는 것이 가치가 있다고 제안합니다. 이는 학문적 환경에서 건설적인 피드백이나 합의를 수용하는 것과 관련이 있을 수 있습니다.
"This can be extremely difficult. But it’s smarter, and ultimately better for you to be open-minded and have faith that the conclusions of a trustworthy group of people are better than whatever you think."
다른 사람의 관점이 우리의 관점에 도전할 때 이를 받아들이는 것이 얼마나 어려운지 잘 알고 있습니다. 열린 마음을 강조하는 것은 협업의 중요성, 다른 사람으로부터의 학습, 새로운 정보를 바탕으로 자신의 사고를 적응하고 발전시킬 수 있는 능력의 중요성을 의미합니다. 이는 학문적 성장을 위한 필수적인 기술입니다.
"If you can’t understand their view, you’re probably just blind to their way of thinking."
공감과 적극적인 이해를 장려합니다. 학문적 맥락에서는 수업 토론, 학술 논문 또는 그룹 프로젝트에서 서로 다른 관점을 이해하는 것입니다.
"If you continue doing what you think is best when all the evidence and trustworthy people are against you, you’re being dangerously confident."
다른 사람의 관점이나 증거를 과신하거나 인정하지 않는 것은 현명하지 못한 결정으로 이어질 수 있다고 말합니다. 학계에서는 교수나 동료의 피드백을 무시하거나 자신의 가설과 모순되는 경험적 증거를 받아들이지 않는 것을 의미할 수 있습니다.
"The truth is that while most people can become incredibly open-minded, some can’t, even after they have repeatedly encountered lots of pain from betting that they were right when they were not."
경직된 사고에 대한 경고 역할을 합니다. 반복되는 실패나 어려움 속에서도 적응력과 열린 마음가짐의 중요성을 강조하며, 이는 대학과 그 이후의 성공에 필수적인 특성입니다.
전반적으로 이 글은 독립적인 사고와 다른 사람의 관점에 대한 개방성 사이의 균형을 다루고 있는 것 같습니다. 사람들이 비판적 사고를 개발하는 동시에 겸손하고 다른 사람들로부터 기꺼이 배우도록 장려합니다. 또한 적응력과 피드백 또는 다른 관점을 수용하는 능력의 중요성을 강조하고 있습니다.

단어
| English Word | Korean Translation |
| independently | 독립적으로 |
| fight | 싸우다 |
| accept | 받아들이다 |
| trustworthy | 믿을 수 있는 |
| difficult | 어려운 |
| open-minded | 개방적인 |
| faith | 믿음 |
| conclusion | 결론 |
| blind | 눈이 먼 |
| evidence | 증거 |
| dangerously | 위험하게 |
| confident | 자신감 있는 |
| truth | 진실 |
| incredibly | 놀랍도록 |
| repeatedly | 반복적으로 |
| encounter | 직면하다 |
| pain | 고통 |
| betting | 베팅하다 |
| right | 옳다 |
변형문제
"It’s important that you think independently and fight for what you believe in, but there comes a time when it’s wiser to stop fighting for your view and move on to accepting what a trustworthy group of people think is best. This can be extremely difficult. But it’s (blank 1), and ultimately better for you to be open-minded and have faith that the conclusions of a trustworthy group of people are better than whatever you think. If you can’t understand their view, you’re probably just (blank 2) to their way of thinking. If you continue doing what you think is best when all the evidence and trustworthy people are against you, you’re being dangerously confident. The truth is that while most people can become incredibly open-minded, some can’t, even after they have repeatedly encountered lots of pain from betting that they were right when they were not."
Question 1: What is the most suitable word or phrase to fill in the blank 1?
A) more beneficial
B) less useful
C) least helpful
D) more harmful
E) least valuable
(answer: A, 'more beneficial')
Instructions: To answer this question, you should look for a word or phrase that is synonymous with 'smarter' and makes sense in the context of the passage. The correct answer will be a word or phrase that suggests that it's a good idea to be open-minded and trust a group of trustworthy people's conclusions.
Question 2: What is the most suitable word or phrase to fill in the blank 2?
A) deaf
B) oblivious
C) immune
D) closed-off
E) resistant
(answer: B, 'oblivious')
Instructions: To answer this question, you should look for a word or phrase that suggests a lack of understanding or inability to perceive someone else's point of view. The correct answer will be a word or phrase that conveys this meaning in the context of the passage.
배경지식
Being open-minded is a crucial quality to have in life. It allows us to welcome new ideas, arguments, and information that we may not typically align with. While it's important to fight for what we believe in, there comes a time when it's wiser to stop fighting and accept what a trustworthy group of people think is best. This can be difficult, but it's ultimately better for us to be open-minded and have faith that the conclusions of a trustworthy group of people are better than whatever we think. If we can't understand their view, we're probably just blind to their way of thinking. Continuing to do what we think is best when all the evidence and trustworthy people are against us is dangerously confident. The truth is that while most people can become incredibly open-minded, some can't, even after they have repeatedly encountered lots of pain from betting that they were right when they were not. Therefore, it's important to cultivate open-mindedness and be willing to listen to others' perspectives. We can do this by being curious, asking questions, and being willing to learn. By doing so, we can expand our knowledge and understanding of the world around us, and ultimately become better people.
1. The Importance Of Open-mindedness - YouTube
https://www.youtube.com/watch?v=4vgl3v8rjj8
2. What Is Open-Mindedness? - YouTube
https://www.youtube.com/watch?v=cvr3oh_Wy9U
3. Bruce Harrott - The Importance Of Open Mindedness - YouTube
For the full podcast: https://www.youtube.com/watch?v=QRlYc--oIfo&ab_channel=BusterScher#BruceHarrot #TheBusterShow #OpenMind
https://www.youtube.com/watch?v=Z64k6iOn6-M
'수능 지문 연구' 카테고리의 다른 글
| 고1 2018(3월)/23 지문연구 (0) | 2023.05.23 |
|---|---|
| 고1 2021(3월)/22 연구 (0) | 2023.05.23 |
| 고1 2020(11월)/22 분석 및 변형문제 (0) | 2023.05.12 |
| 2020년 고1 3월 22번 문항 분석 및 변형문제 (0) | 2023.05.12 |
| 2021년 고1 6월 22번 모의고사 문제 분석 (0) | 2023.05.11 |